想要专插本,却不知道自己要考什么科目和购买什么教材?考虑到部分同学有这个需求,现特意汇总广东42所插本院校、187个专业的考试科目,以及需要购买的教材。
2021年专插本考试科目是2门公共课+1门专业基础课+1门专业综合课,比如考广东白云学院的视觉传达设计专业,考试科目就是政治、英语、艺术概论、设计基础。下面来介绍关于各个学校专业的考试科目~
01
广东白云学院

02
北京理工大学珠海学院

03
广东财经大学

04
广州城市理工学院

05
电子科技大学中山学院

06
东莞理工学院城市学院

07
东莞理工学院

08
广东东软学院

09
广东第二师范学院

10
佛山科学技术学院

11
广东工商职业技术大学

12
广东理工学院

13
广州航海学院

14
广东技术师范学院

15
广东金融学院

16
仲恺农业工程学院

17
肇庆学院

18
湛江科技学院

19
广州应用科技学院

20
广州新华学院

21
五邑大学

22
广州科技职业技术大学

23
岭南师范学院

24
广州南方学院

25
广州商学院

26
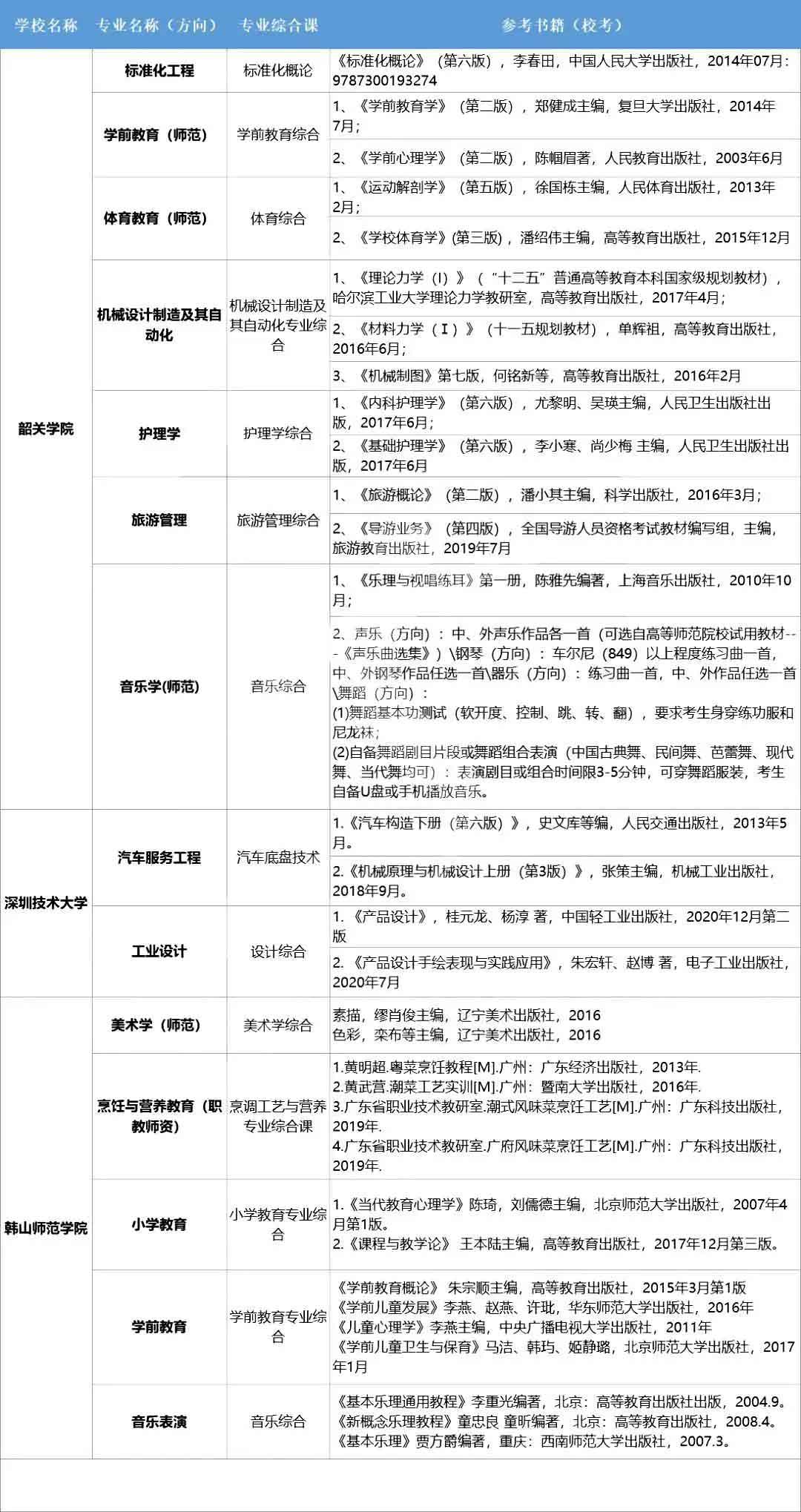
韶关学院

27
深圳技术大学

28
嘉应学院

29
珠海科技学院

30
惠州学院

31
华南农业大学珠江学院

32
华南师范大学

33
广州华商学院

34
广东工业大学华立学院

35
韩山师范学院

36
广州理工学院

37
广州工商学院

38
广东医科大学

39
广东石油化工学院

40
广东培正学院

41
广州美术学院

42
广东科技学院

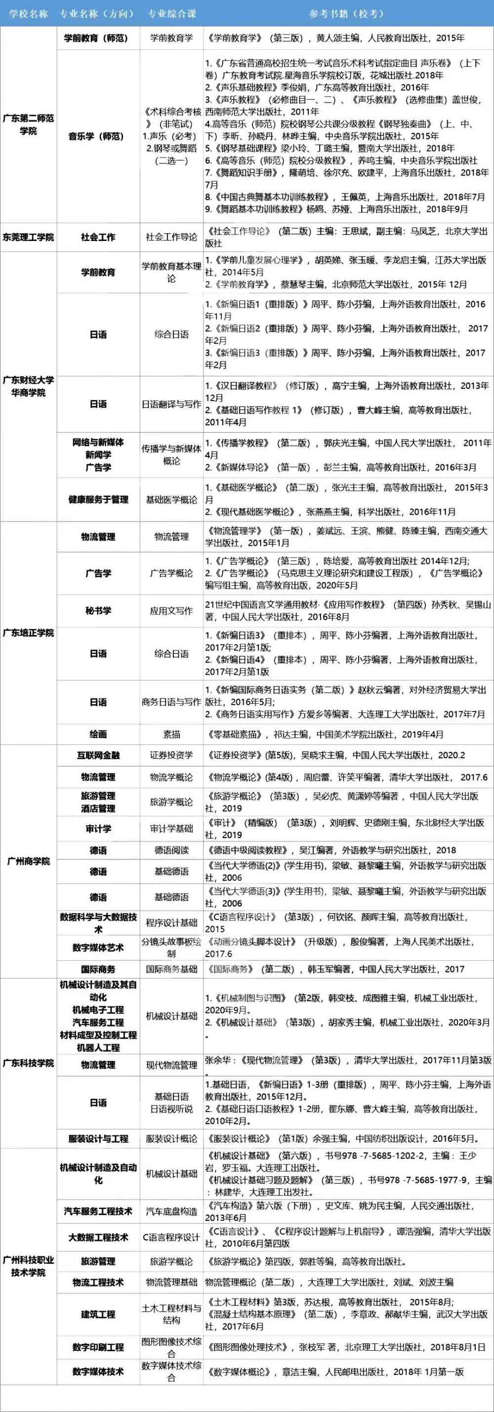
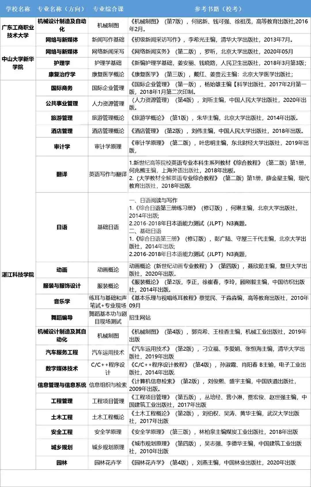
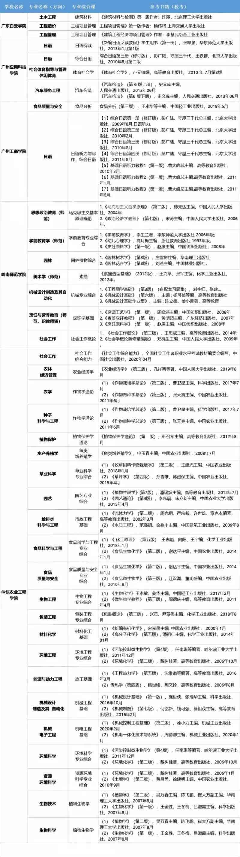
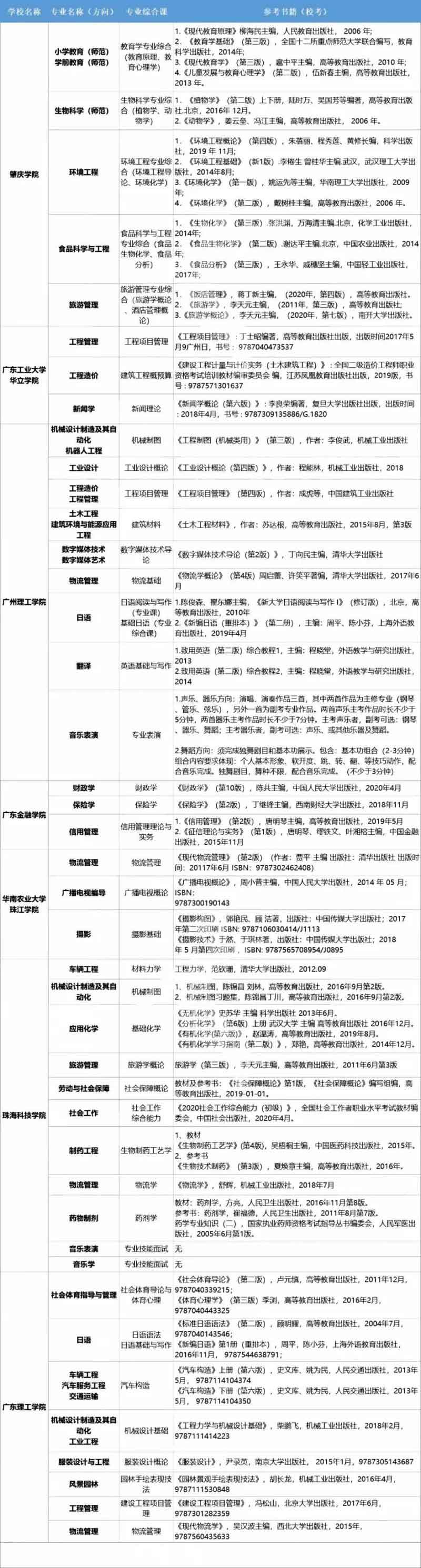
确定好专业该考的科目,那是不是需要购买相对应的书籍?放心好啦,都给你们准备好了!比如你考的是网络工程,相对应考试科目就是政治、英语、高等数学(高数)、计算机基础与程序设计。看着下面图表,对应的参考书籍,购买即可。
统考科目

校考科目






本文标题: 收藏!广东专插本42所院校、187个专业考试科目及所需购买教材汇总!
本文地址: https://zcb.huashi-edu.org.cn/index.php/article/cbzx/610.html
