有同学很沮丧的说“拼学历拼不过本科生、研究生,拼技能和经验拼不过往届生,真不知道专科生的出路在哪里?”
加上扩招政策,很多专科生求职碰壁,转而投入了专插本的大军。毕竟用两年时间来缓冲经济下行带来的影响,同时提升自己的学历和专业水平,无疑是目前最好的选择。
建议以下这种情况,最好提前一年备考:① 目标为公办院校;② 跨专业;③ 学习基础差。2025年专插本的大致流程如图:

下面给大家完整介绍一次广东普通专升本(即专插本)考试吧!(以2024年为参考)希望可以帮助到备考的你了解更多专插本信息~
广东普通专升本(即专插本)全攻略
一、报考条件

报考条件思维导图
1、报考职教师资专业的,需符合上述条件之一,且必须在志愿填报开始前取得与报考专业相对应的中级及以上职业资格技能等级证书等。职业资格技能等级证书应属人力资源和社会保障部公布的《国家职业资格目录》、教育部等四部门实施的“学历证书+若干职业技能等级证书”(简称1+X证书)、省级以上人力资源和社会保障部门主考(或授权)的中级及以上职业技能等级证书或省教育考试院主考的专业技能课程B级及以上证书。具体证书种类由招生院校根据专业培养要求指定,并在招生简章中向社会公布。
2、报考建档立卡类别的,需符合户籍、学历等相应报考条件,且必须为原省级以上扶贫管理部门登记在册人员。广东省户籍的原建档立卡贫困家庭考生为广东省乡村振兴局登记在册,有建档立卡资料的考生(以广东省乡村振兴局提供的数据为准);外省户籍原建档立卡的考生,原则上应为原国家层面建档立卡贫困家庭考生(需提供全国防返贫监测信息系统本人信息页截图并盖当地管理机构公章)。
3、退役大学生士兵可申请参加相关高校的退役大学生士兵免文化课考试专升本招生,三等功以上免试,其余要参加报考院校的综合考察。
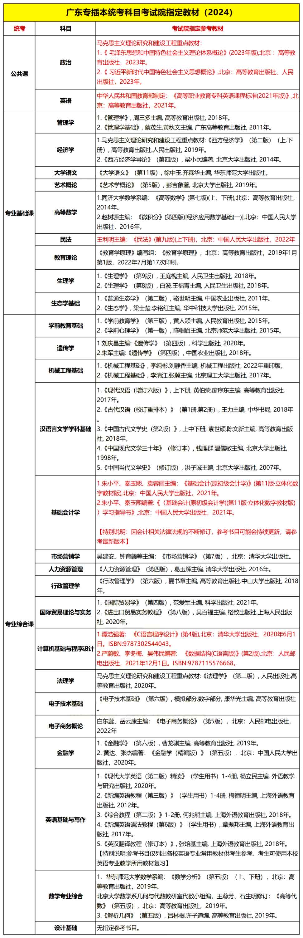
二、考试科目内容

对于专业综合课,考生有三种选择方式:
可选择报考省统考的专业综合课;
可选择由院校自行组织命题的专业综合课;
也可同时选择报名参加1个省统考科目组和1个院校自命题的专业综合课进行考试。
因为学校自行组织命题的专业综合课是安排在省统考的专业综合课之后的,所以两者不冲突。到时填报志愿时,可同时填报提前批、普通批和建档立卡批次中符合条件的院校专业组。
三、招生规定、考纲、招生简章
1、考试院发布招生工作规定
每年的11月-12月,广东省教育考试院会发布专插本招生工作规定,接着各院校的招生简章会在11月-1月期间通过官网或者官方公众号发布!
广东考试院2024年广东普通专升本的招生政策官方原文:广东省2024年普通高等学校专升本招生工作规定,官方解答:广东省2024年普通专升本热点问答
【考试发布时间参考】
2024年发布日期:2023年12月8日
2023年发布日期:2022年12月3日
2、等考试院公布统考科目考纲
各个统考科目的考纲(包括公共课、专业基础课、统考的专业综合课)都是由考试院这边安排,因此也是由考试院这边统一公布。目前不确定公布时间,按照往年,一般都是在报名前那段时间。

另外,院校自主命题的专业综合课是考什么教材什么内容,这个由学校公布,一般是跟着招生简章一起公布的。
3、等各院校的招生简章
各学校的招生简章一般都包含以下内容:招生专业、专业计划人数、专业考试科目、专业限制要求、专业上课地点、学费住宿费、录取原则、院校自行组织命题的专业综合课指定参考书等内容。
等各学校公布招生简章之后,大家要看一下自己能报、想报什么学校专业,然后看你要报的专业需要考什么科目,到时根据这些考试科目去报名。
四、报名
报名方式全部在网上进行。分为网上预报名、网上审核和网上交费。一般次年1月份就可以通过广东省专升本报名系统参加预报名,学生按照要求进行网上报名,需填写相关信息、提交报名材料、缴纳考试费用(40元/科),校考费用由院校决定。

考生通过登录报名系统进行预报名,阅读相关报考规定、要求,签订《诚信考试承诺书》,录入报名信息,绑定手机号,关注省教育考试院官微(gdsksy)小程序采集相片,上传资料,获取预报名号并设定密码。逾期不再办理预报名手续。
体检时间:1月1日至填报志愿第一天
体检医院:二甲、三甲的医院都可以。省内省外都可以。


承诺书
承诺书其实就是在网上预报名的时候勾一下我同意而已。不需要说什么现场签订之类的,也不是纸质文件。也不需要打印。
五、考试安排
在3月-4月广东省教育考试院会公布各院校的具体考场地址,在报考系统中打印准考证(一般考前7-10天打印),并且按照准考证的时间和考点前往参加考试。通常来说专插本考试一般在3月中下旬举行:
统考

校考

六、查看成绩
按考生类别(职教师资、退役士兵、建档立卡考生、普通考生)、学科门类分别划定四门考试科目总分和专业综合课最低控制分数线。
大家只有双线都过了省最低控制线,才有资格参加志愿填报。成绩预计在四月底五月初即可知道。

七、填志愿
专插本采用先公布成绩再填报志愿。2024年普通专升本设置提前批、普通批、建档立卡三个录取批次。提前批为需要相应职业资格证书的职教师资类专业。建档立卡批次仅限原建档立卡考生报考,在普通批次录取完成后进行投档录取。
各批次录取先后顺序为提前批→普通批→建档立卡批。

志愿数量
2024年,提前批(职教师资类专业)设置1个院校专业组志愿,普通批设置10个院校专业组志愿,建档立卡批次设置5个院校专业组志愿。每个院校专业组最多可填报4个专业志愿及1个是否服从调剂选项。

考生只能按自身报考的考试科目组选择相应院校专业组志愿及专业志愿进行填报,参加了专业综合课省统考和招生院校自行组织命题科目考试的考生,可同时填报提前批、普通批和建档立卡批次中符合条件的院校专业组。
八、录取
填报志愿结束后,各大院校就会开始陆续进行录取。考生进入第一阶段的投档录取,这个阶段完成之后,基本就可以知道自己的录取结果了。
考试院原文

双线:四个科目总分和专业综合课分数需同时达标,不然无法参与投档。
择优:从高到低分进行录取,分数越高报考好学校被录取机率越大,同学们加油努力。
分数优先,遵循志愿:就是说你报了这个学校的专业,学校将根据我们的成绩,从高到低分进行排列,再根据我们填的专业,按照成绩再进行一次排名,院校从高到低进行择优录取,录取名额一满,剩下考生名额将会退到另一个录取批次中。
九、征集志愿(补录)
在正式投档录取结束后,若院校因上线生源不足、考生不服从专业调剂等原因未完成招生计划的,可视情况进行征集志愿录取。双线已达标,但是还未被院校录取的同学,即可参与补录,前提是专业要符合。
补录分数线划分:按考生类别(职教师资、建档立卡考生、普通考生)、专业基础课分别划定三科总分(2门公共课+1门专业基础课,外国语言文学类中非英语类专业为1门公共课+1门专业基础课+1门专业课)和专业综合课两条最低控制分数线。

补录依据三科总分投档,招生院校按照招生简章公布的录取规则择优录取。招生院校自命题的专业综合课的专业,可由招生院校自行决定是否参加补录,并在招生简章中明确,也是依据三科总分投档。
十、录取通知书
预计在6月-8月期间,录取结果就可以查询到了。这时候就是在等待录取通知书寄到你手上,然后准备开学必备物品等待9月份开学!


本文标题: 广东普通专升本(专插本)全流程攻略!小白必看!
本文地址: https://zcb.huashi-edu.org.cn/index.php/article/cbzx/1305.html
